2025年10月1日(水)から接種を実施いたします。
当院で使用しているワクチン
・コミナティ筋注ワクチン(ファイザー社)
東京23区内にお住まいであれば、区からの助成を受けられる場合があります。
その際、在住区から送られてきた予診票を必ずご持参ください。
23区外にお住まいの方も接種いただけますが、費用は全額自己負担となります。


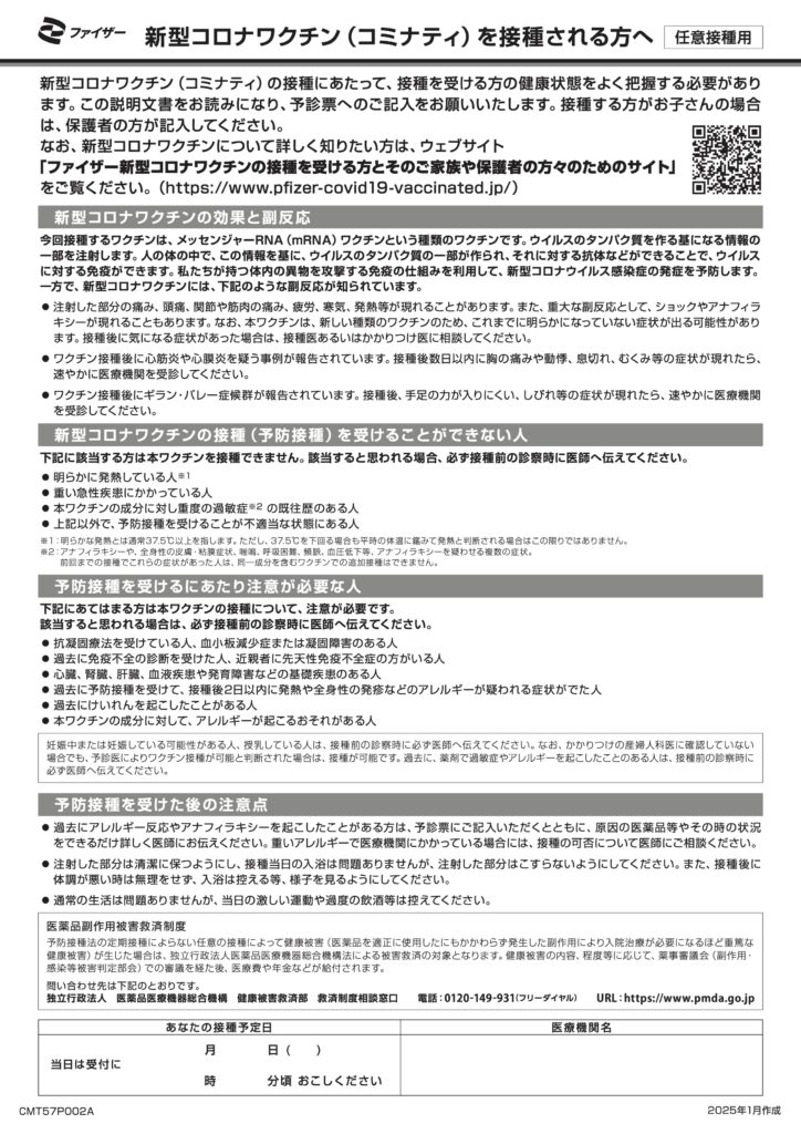
令和7年度 新型コロナウイルス定期接種に関するリーフレット(厚生労働省より)
画像で読みにくい場合は、 こちら からPDFをご覧いただけます。
目次
(クリックすると各項目にジャンプします)
・対象者一覧

一般 (上記以外の方)
・接種時の注意事項 PDF
・予診票 PDF

北区にお住まいの
72歳以上の方
費用:無料(全額免除)
下記①・②の両方に該当する方が対象です。
① 接種日当日に北区民である方
② 満72歳以上の方
(昭和29年4月1日以前に生まれた方)
助成対象者へは、9月下旬に、北区から案内が発送されています。
| 予約 | 必要 |
| 持ち物 | ・予診票 ・本人確認書類 (健康保険証など) |
| 費用 | 無料 |
| 期間 | 〜2026年3月31日(火) |

北区にお住まいの
65〜71歳の方
および、
特定の障害をお持ちの
60〜64歳の方
費用:2,500円(一部免除)
下記①・②の両方に該当する方が対象です。
① 接種日当日に北区民である方
② 下記のいずれかに該当する方
・満65歳以上72歳未満の方
(昭和29年4月2日〜昭和36年4月1日に生まれた方)
・満60歳以上65歳未満で、特定の障害がある方
(身体障害者手帳1級相当※)
助成対象者へは、9月下旬に、北区から案内が発送されています。
11月以降に65歳になる方には、誕生月の前月末頃に発送される予定です。
その他の詳細は、 北区のWebサイト をご確認ください。
| 予約 | 必要 |
| 持ち物 | ・予診票 ・本人確認書類 (健康保険証など) |
| 費用 | 2,500円 |
| 期間 | 〜2026年3月31日(火) |
※ 生活保護等を受給している方の接種費用について
・65歳以上72歳未満:免除となります
・65歳未満:自費(16,000円)での接種となります

北区以外の都区内にお住まいで
予診票をお持ちの方
自治体から発行された予診票に記載の金額で
接種を受けていただけます。
北区にお住まいでなくても、ご自身の居住区から発行された予診票がありましたら、予診票に記載の金額で受け付けます。
※ 東京23区内に限ります。
※ 予診票をお忘れの場合、自費でのご案内となってしまうため、忘れずにお持ちください。
| 予約 | 必要 |
| 持ち物 | ・予診票 ・本人確認書類 (健康保険証など) |
| 費用 | 予診票に記載の金額 |
| 期間 | 〜2026年3月31日(火) |
※ 生活保護等を受給している方の接種費用について
・65歳以上72歳未満:免除となります
・65歳未満:自費(16,000円)での接種となります

一般の方
お住まいの地域に関わらず
どなたでも接種を受けていただけます。
費用:16,000円(全額自費)
13歳以上(中学生以上)の方の接種を受け付けます。
※ 都内にお住まいでなくても接種可能です。
ワクチンの在庫がなくなり次第、受付を終了いたします。
(例年、3月中旬まではご予約をお取りいただけることが多いです。)
ご不明な点はお気軽にお問い合わせください。
以下の 接種前の注意事項 をご理解いただいた上で
予診票 を印刷し、記入したものをお持ちください。
※ 当院窓口にも予診票の用意がございます。来院時にご記入いただくことも可能です。
接種前の注意事項

予診票

| 予約 | 必要 |
| 持ち物 | ・予診票 (あれば) ・本人確認書類 (健康保険証など) |
| 費用 | 16,000円 |
| 期間 | 在庫がなくなり次第終了 |
予約について
診療のある日に接種枠を設けております。
受付窓口または電話にて、空きのある日時をお問い合わせください。
インフルエンザワクチンとの同時接種が可能です。
ご希望の方はお申し出ください。
接種時のお願い
- 外来診療を行いながらの対応になるため、接種時間が前後する可能性がございます。
- 予診票はなるべく来院前のご記入をお願いします。不明点は空欄のままで構いません。
- 肩を出しやすい服装でいらしてください。
- 他の方と一緒にグループ接種となる場合がございます。
- 接種後15分間 は院内で待機していただきます。お時間に余裕を持っていらしてください。
ご協力をお願いいたします。
接種後に避けること
- 接種部位をこする
- 激しい運動
- 大量の飲酒 など
接種してから4〜5時間程度経っていれば、入浴は問題ありません。
副反応について
注射の跡が赤くなったり傷んだりすることがありますが、2〜3日以内におさまります。
ただし、注射の跡がひどく腫れたり、じんましんや吐き気等がある場合には、医師の診察を受けてください。
よくある質問
※以下の内容は厚生労働省「新型コロナワクチンQ&A(2024年版)」より抜粋しています
慢性疾患のある方も、多くの場合ワクチンを接種できます。
特にコロナに感染すると重症化リスクが高いため、接種のメリットは大きいです。
ただし、体調が優れないときや病状が悪化しているときは接種を避け、あらかじめ主治医と相談してください。
新型コロナワクチンは、インフルエンザワクチンと同時接種が可能です。
接種の際に15分や30分といった間隔を空ける必要はありません。また、別の日に接種する場合の間隔にも制限はありません。
ただし、インフルエンザワクチン以外のワクチンについては、原則としてオミクロン株対応ワクチンと同時に接種できません。
この場合は、片方のワクチンを受けてから2週間後に接種できます。
例
・10月1日に新型コロナワクチンを接種した場合、他のワクチンは10月15日以降に接種可能です。
・インフルエンザワクチンは、10月1日に同時接種することも、10月3日や10月7日に接種することも可能です。
ワクチンを接種できないのは、次のような方です。ご自身が当てはまる場合は、必ず身近な医療機関にご相談ください。
・明らかに発熱している方(通常37.5℃以上。ただし平時の体温を考慮して発熱と判断される場合もあります)
・重い急性疾患にかかっている方
・ワクチンの成分に対して、アナフィラキシーなど重度の過敏症の既往がある方
・上記以外で、予防接種を受けることが不適当な状態にある方
アナフィラキシーとは、全身性の皮膚・粘膜症状、喘鳴、呼吸困難、頻脈、血圧低下など複数の症状を伴う反応を指します。
ワクチンを接種するにあたっては、次のような方は特に注意が必要です。当てはまる場合は、予診票に記載した上で、予診時に医師と相談してください。
・過去に免疫不全の診断を受けた方や、近親者に先天性免疫不全症の方がいる方
・心臓、腎臓、肝臓、血液疾患、発育障害などの基礎疾患がある方
・過去に予防接種後2日以内に発熱や全身性の発疹などアレルギーが疑われる症状が出た方
・過去にけいれんを起こしたことがある方
・ワクチン成分に対してアレルギーの可能性がある方
・抗凝固療法を受けている方、血小板減少症や凝固障害のある方(接種後の出血に注意が必要です)
ワクチンは体調の良いときに接種するのが基本です。
特に基礎疾患のある方は、病状が悪化していたり全身が衰弱している場合は接種を避け、必要に応じて主治医に相談してください。
薬を服用していること自体でワクチンが接種できないわけではありません。ただし、基礎疾患のある方や、免疫不全のある方、病状が重い方などは接種を慎重に検討する必要があります。
特にステロイドや抗がん剤、臓器移植後に使用される免疫抑制剤などを服用している場合は、免疫力が低下している状態と考えられます。この場合は、接種の可否を主治医と相談してください。それでも接種できる場合は、新型コロナウイルス感染時の重症化リスクが高いため、特別な理由がなければ接種が推奨されます。
また、一部の抗凝固薬(血液をサラサラにする薬)を服用している方は、注射部位で出血しやすい場合があります。予診票で薬の種類を確認し、接種後は注射部位を2分ほどしっかり押さえるようにしてください。抗血小板薬は含まれません。服用している薬が該当するか不明な場合は、主治医に確認してください。
これまでに接種した新型コロナワクチンの回数や種類にかかわらず、これまでに感染した方もワクチンを接種することができます。
これは、一度感染しても再感染の可能性があることや、自然感染よりもワクチン接種により血中抗体価が高くなり、さまざまな変異株に対する抗体も産生されることが報告されているためです。
感染後、体調が回復して接種を希望する場合は、治療内容や感染からの経過期間に応じて、医師と相談のうえ接種のタイミングを決めてください。
ワクチン接種後の発熱や痛みには、市販の解熱鎮痛薬で対応することが可能です。
ただし、次のような場合は、使用前に必ず主治医や薬剤師に相談してください。
・他の薬を服用している場合や、妊娠中・授乳中の方、ご高齢の方、胃・十二指腸潰瘍や腎機能低下などの治療中の方
・薬によるアレルギー症状やぜんそくの既往がある方
・症状が激しい場合や長く続く場合
・ワクチン接種後としては典型的でない症状が出た場合
なお、ワクチン接種前に予防的に解熱鎮痛薬を繰り返し服用することは、現時点では推奨されていません。
市販の解熱鎮痛薬には、アセトアミノフェンや非ステロイド性抗炎症薬(イブプロフェン、ロキソプロフェンなど)があります。
アセトアミノフェンは、低年齢の方や妊娠中・授乳中の方でも使用できますが、製品ごとに対象年齢が異なるため、確認のうえ使用してください。
ワクチン接種後は、接種部位の痛み、倦怠感、発熱、頭痛や関節痛などの症状が出ることがあります。
これらの症状は通常、数日以内に軽快します。接種当日や翌日に無理をしないで過ごせるよう、予定を調整しておくとよいでしょう。
当日は激しい運動や過度の飲酒を控え、接種部位は清潔に保つよう心がけてください。
まれに、ファイザー社やモデルナ社のワクチン接種後に心筋炎や心膜炎が報告されています。
接種後4日程度の間に胸の痛みや息切れなどの症状が現れた場合は、速やかに医療機関を受診してください。
【運転】
体調が良好であれば、基本的に運転しても問題ありません。
接種部位の痛みや発熱、倦怠感、頭痛、関節痛などの症状がある場合は、運転を控えてください。
【入浴】
接種当日でも入浴して差し支えありません。
注射部位は強くこすらないようにしてください。
体調が優れない場合は、無理せず入浴を控えてください。
入浴の有無によって免疫のつき方や副反応に差があることは確認されていません。
【飲酒】
少量の飲酒であれば問題ないと考えられます。
過度の飲酒は免疫機能の低下や副反応を強める可能性があります。
接種前日の深酒も避け、体調を整えて接種に臨んでください。
ワクチン接種後でも、新型コロナウイルスに感染する可能性はあります。
ワクチンを接種して免疫がつくまでには1~2週間程度かかり、免疫がついたとしても発症を完全に防ぐわけではありません。
また、時間が経過すると発症予防効果は徐々に低下することが知られており、効果の持続期間にも注意が必要です。
アナフィラキシーとは、薬や食物などが体内に入ってから短時間で起こる重いアレルギー反応です。
症状には次のようなものがあります。
・じんま疹などの皮膚症状
・腹痛や嘔吐などの消化器症状
・息苦しさなどの呼吸器症状
場合によっては、血圧低下や意識レベルの低下(呼びかけに反応しない状態)を伴うことがあり、これをアナフィラキシーショックと呼びます。
特定のワクチンだけでなく、様々な医薬品やワクチン投与後に報告されています。
予防接種後に症状が現れた場合は、医療機関でアドレナリン(エピネフリン)の注射を行い、その後、症状を和らげるために気管支拡張薬の吸入や抗ヒスタミン薬、ステロイド薬の点滴や内服などの治療が行われます。
当院では、接種後15分間は院内で待機していただき、万が一アナフィラキシーが起こった場合にもすぐ対応できるよう、必要な医薬品を準備していますのでご安心ください。